更换ROCK 2A的USB Hub芯片为CH334F
开发板上带的居然是FE1.1s,也就是STT的USB Hub!
这么贵的板子你怎么好意思给我上这玩意的.jpg
好在厂家提供了原理图和位号图,换!
笔者最近在寻找一个性能较好、便于开发但价格低廉的SBC(单板机),选来选去选中了Radxa(深圳瑞莎)的ROCK 2A,基于RK3528A SOC。以下引用一段来自官网文档的介绍:(水字数就直说)
ROCK 2A 是一款功能强大且多功能的单板电脑(SBC)。它提供了卓越的性能和灵活性,使其适合于各种项目和应用。无论你是创客、物联网爱好者、业余爱好者还是普通 PC 用户,ROCK 2A 都能为你提供所需。凭借其紧凑的外形尺寸和高性能的处理器,它擅长处理各种任务,并为你的项目提供出色的性能和可靠性。
笔者购买了2GB+无eMMC的单板,对于跑小型的headless服务应该是足够了。
但是当笔者打算连接USB外设时,注意到其USB2.0是来自USB Hub的。由于许多SoC的USB接口都只有1至2个,使用USB Hub扩展接口数量是非常合理的,但不知道出于什么原因,厂家选择了STT(单事务翻译器)的USB Hub芯片FE1.1s。也许是成本?
STT & MTT:只有低速设备受伤的时间
对于USB HS(480Mbps)设备来说,STT和MTT(多事务翻译器) Hub的性能理论上接近;但如果连接了多个USB FS(12Mbps)或LS(1.5Mbps)设备,对于STT的Hub来说,所有下行接口将共享同一事务翻译器的带宽。
理论上来说STT的Hub所有下行口的非USB HS设备将只有最高12Mbps的总带宽,这对于许多常见MCU的USB设备来说毫无疑问会影响其性能表现(因为大部分MCU的USB外设是FS设备外设),对于USB FS的USB串口也会影响性能(如CH340、CH343等常用的方案)。
下图引用https://www.tomshardware.com/reviews/usb-technology,677-3.html的图片。
但是对于MTT的Hub,其每个下行口都有独立的事务翻译器,因此每个接口都有独享的12Mbps带宽(当然,下行接口的带宽之和是不会超出上行接口总带宽的),若连接多个非USB HS设备也不会互相抢占带宽。
下图引用https://www.tomshardware.com/reviews/usb-technology,677-3.html的图片。
查资料,确定修改方案
特别提醒:擅自改装、焊接该SBC将可能会导致失去Radxa的保修。请确保您有能力进行以下改造并明确可能的后果。笔者不为任何自行操作产生的后果负责。
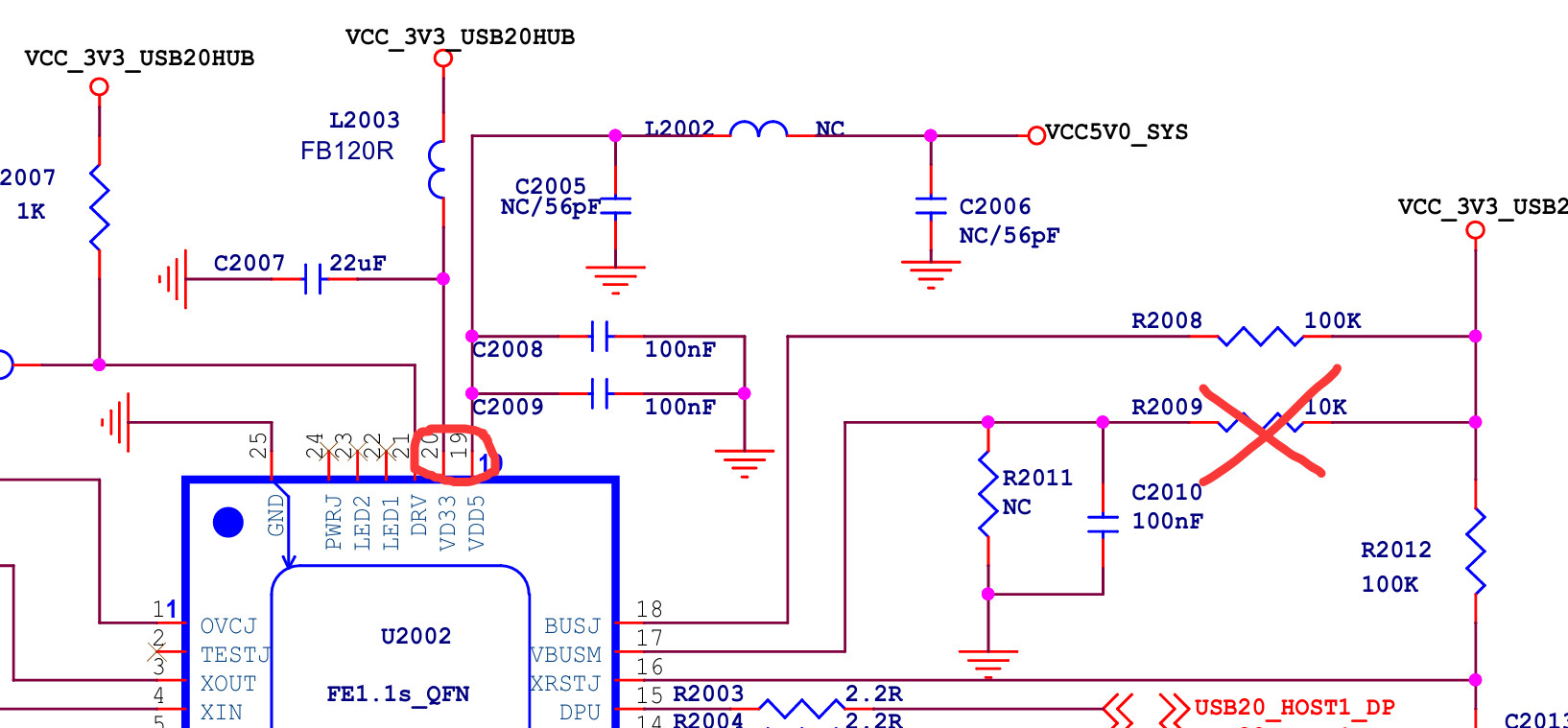
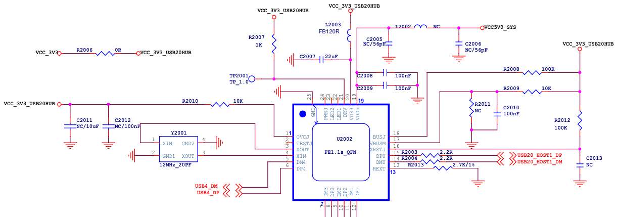
鉴于Radxa提供了完整的原理图(radxa_rock_2a_v1.2_schematic.pdf),我们得以轻松确定原来USB Hub的外围电路:
经过一番资料搜索,找到了CH334F可以与此型号的FE1.1s兼容替换:
下图引用https://www.cnblogs.com/mj19971221/p/17022149.html的图片。
而对比CH334F的官方参考原理图后,我确定了最小修改范围:
- 将FE1.1s更换为CH334F:基本操作;
- 拆除R2009:此脚在CH334F上为NC,官方建议不要连接(也许不拆也可以?);
- 短接CH334F的19、20脚:原供电方案为单3.3V独立供电,但CH334推荐在3.3V引脚上有100nF去耦电容,借用5V引脚上的电容;
开搞
垫好隔热垫,使用高温胶带遮盖周围塑胶件,热风枪预热板子。由于板子上有BGA器件,笔者担心只局部加热可能会引起热胀冷缩导致BGA脱焊,故整板全部使用热风枪低温预热数分钟。
为便于拆焊(原厂使用无铅高温锡),笔者在FE1.1s引脚上涂了少量BGA焊油。拆焊时需要充分加热,笔者将热风枪设置到350℃加热了约3分钟,使用镊子尖轻轻推动芯片,若可以流畅地推动则说明焊锡充分熔融,立即将原芯片取下。同时,趁焊锡熔融,将从外向内第二个电阻R2009(图中标注)拆下一边或推到右侧,断开电路连接。
随后,使用烙铁清理原焊盘上的残锡,在原焊盘上涂少量新的锡膏(一定要少,多了非常容易连锡,此处元件密集极难清理)将CH334F“贴上”。继续使用热风枪加热,直至CH334F四面的锡膏完全熔融,且CH334F可以用镊子流畅地推动,将其推至正确位置后等待冷却。
最后一步是短接CH334F的19、20脚,由于此处电容布局不便飞线,故直接在CH334F的引脚上人为制造连锡短路。使用尖头烙铁在CH334F的19、20脚处加锡,直到形成锡桥,注意不要连错引脚、不要短路其他引脚。
待板子冷却后,仔细检查CH334F有无焊接不良、短路、偏移等问题,并仔细检查背面器件是否移位、脱落。检查无问题即可上电测试。
可以看到,lsusb命令已经识别了新更换的CH334 USB Hub。经过测试,四个下行接口工作均正常。
